Honda: controsterzo autonomo per la prossima Gold Wing?

Il colosso di Tokyo sarebbe al lavoro su un nuovo dispositivo di sicurezza, in grado di agire direttamente sul manubrio della moto in caso di pericolo.

Honda: controsterzo autonomo per la prossima Gold Wing?
A B
Adriano Bestetti
Pubblicato il 2 feb 2022

Negli ultimi anni, l’industria motociclistica sembrerebbe aver concentrato la sua attenzione su vari sistemi e dispositivi in grado di intervenire attivamente sulla guida – quasi “in scia" a quanto fatto nel settore auto in termini di “guida autonoma" – e tra le case più attive in questo senso c’è anche Honda, che nella documentazione per l’omologazione della prossima Gold Wing avrebbe incluso un nuovo dispositivo per il controsterzo automatico.

Già in passato si era parlato di congegni di questo tipo in riferimento alla casa dell’Ala Dorata – si pensi ad esempio al prototipo di moto auto-equilibrante presentato al CES 2017 – ma questo nuovo sistema non punta a mantenere la moto in equilibrio: il suo scopo sarebbe infatti quello di andare ad applicare una forza controsterzante sul manubrio per opporsi al pericolo di una scivolata.

In pratica, leggendo i dati provenienti da sensori e piattaforma IMU, la centralina sarebbe così in grado di attivare dei motori elettrici per esercitare la forza di cui sopra in maniera proporzionale al pericolo.

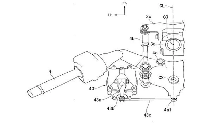
A giudicare dai disegni pubblicati da Kiratas, l’accrocchio in questione sarebbe in realtà piuttosto semplice. Il piccolo attuatore deputato ad agire sul manubrio sarebbe montato in prossimità del cannotto di sterzo e connesso alla piastra di sterzo superiore tramite una leva e un tirante: quando il sistema rileva una mancanza di allineamento tra le due ruote, agisce di conseguenza sulla posizione del manubrio per compensare lo scarto e contrastare così l’instabilità del veicolo.

Il fatto che i disegni in cui appare questo nuovo dispositivo raffigurano una Gold Wing lasciano intuire che l’ammiraglia Honda sarà tra i primi modelli a disporre di questo innovativo controsterzo autonomo (scelta che non sarebbe affatto sorprendente vista la “stazza" del modello), ma è comunque lecito aspettarsi di vederlo apparire anche su altri futuri modelli del colosso nipponico.

In linea di principio, il sistema ci pare abbastanza simile al concept di moto auto-equilibrante presentato dall’ucraina Intellias all’ultimo CES 2022 che, a dirla tutta, ci aveva lasciato qualche perplessità in termini di invasività. Il sistema Honda dovrebbe essere solo un ausilio alla guida, che interverrebbe solo in caso di potenziale scivolata o caduta, ma non è fuori luogo presumere che, con qualche aggiornamento, sia in grado a sua volta di mantenere la moto in equilibrio durante la marcia. Tutto ciò resta ancora abbastanza difficile da comprendere per noi, che la moto preferiamo guidarla in prima persona …

Nuova Honda Hornet: si rifarà alle linee della CBR1000RR-R Fireblade?

Honda, come nasce la Montesa Cota da trial: video

Ti potrebbe interessare: